Product Summary
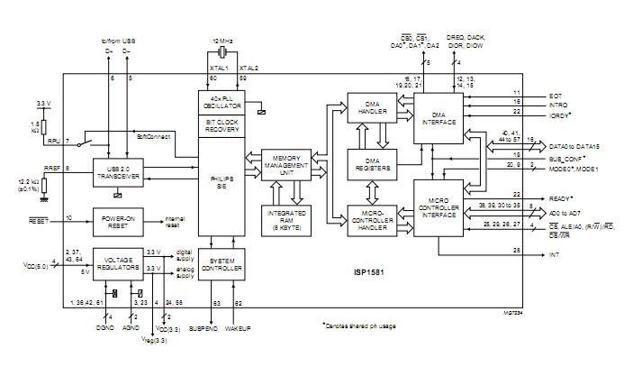
The ISP15818D is a Universal Serial Bus (USB) interface device. It provides high-speed USB communication capacity to systems based on a microcontroller or microprocessor.
Parametrics
ISP15818D absolute maximum ratings: (1)supply voltage:-0.5V to +6.0V; (2)input voltage:-0.5V to VCC+0.5V; (3)latchup current:200mA; (4)storage temperature:-60℃ to +150℃.
Features
ISP15818D features: (1)Complies fully with Universal Serial Bus Specification Rev. 2.0; (2)Complies with most Device Class specifications; (3)Supports automatic USB 2.0 mode detection and USB 1.1 fall-back mode; (4)High speed DMA interface; (5)Fully autonomous and multi-configuration DMA operation; (6)Up to 14 programmable USB endpoints with 2 fixed control IN/OUT endpoints; (7)Integrated physical 8 kbyte of multi-configuration FIFO memory; (8)Operating temperature range -40℃ to +85℃; (9)12 kV in-circuit ESD protection on human accessible pins such as D+ and D-; (10)Full-scan design with high fault coverage (>99%); (11)Available in LQFP64 package.
Diagrams

![]() |
![]() ISP10/D10 |
![]() Xeltek |
![]() Programmer Accessories ISP Header 01 |
![]() Data Sheet |
![]()
|
|
||||||
![]() |
![]() ISP1102 |
![]() Other |
![]() |
![]() Data Sheet |
![]() Negotiable |
|
||||||
![]() |
![]() ISP1102AW,115 |
![]() NXP Semiconductors |
![]() RF Transceiver USB FULL SPD TRNSCVR |
![]() Data Sheet |
![]() Negotiable |
|
||||||
![]() |
![]() ISP1102AW,118 |
![]() NXP Semiconductors |
![]() RF Transceiver USB FULL SPD TRNSCVR |
![]() Data Sheet |
![]() Negotiable |
|
||||||
![]() |
![]() ISP1102AW-G |
![]() NXP Semiconductors |
![]() RF Transceiver USB FULL SPD TRNSCVR |
![]() Data Sheet |
![]() Negotiable |
|
||||||
![]() |
![]() ISP1102AW-T |
![]() NXP Semiconductors |
![]() RF Transceiver USB FULL SPD TRNSCVR |
![]() Data Sheet |
![]() Negotiable |
|
||||||
(China (Mainland))









