Product Summary
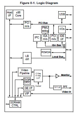
The STPC12GDY integrates a standard 5th generation x86 core along with a powerful UMA graphics/video chipset, support logic including PCI, ISA, Local Bus, USB, EIDE controllers and combines them with standard I/O interfaces to provide a single PC compatible subsystem on a single device. The STPC12GDY is suitable for all kinds of terminal and industrial appliances.
Parametrics
STPC12GDY absolute maximum ratings: (1)DC Supply Voltage, VDDx: -0.3 to 4.0V; (2)DC Supply Voltage for Core, VCORE: -0.3 to 2.7V; (3)Digital Input and Output Voltage, VI, VO: -0.3 to VDD+0.3V; (4)5Volt Tolerance, V5T: -0.3 to 5.5V; (5)ESD Capacity (Human body mode), VESD: 2000V; (6)Storage Temperature, TSTG: -40 to +150℃; (7)Operating Temperature, TOPER: 0 to +85℃; (8)Maximum Power Dissipation (package), PTOT: 4.8W.
Features
STPC12GDY features: (1)powerful x86 processor; (2)64-bit SDRAM UMA controller; (3)graphics controller; (4)video input port; (5)video pipeline; (6)TFT display controller; (7)PCI 2.1 master / slave / arbiter; (8)isa master / slave controller; (9)16-bit local bus interface; (10)PCMCIA interface controller; (11)eide controller; (12)2 USB host hub interfaces.
Diagrams

![]() |
![]() STPC® ELITE |
![]() Other |
![]() |
![]() Data Sheet |
![]() Negotiable |
|
||||
![]() |
![]() STPCC0180BTC3 |
![]() STMicroelectronics |
![]() Microprocessors (MPU) 80MHz x86 Embedded |
![]() Data Sheet |
![]() Negotiable |
|
||||
![]() |
![]() STPCC0310BTC3 |
![]() Other |
![]() |
![]() Data Sheet |
![]() Negotiable |
|
||||
![]() |
![]() STPCC0375BTC3 |
![]() STMicroelectronics |
![]() Microprocessors (MPU) 75MHz x86 Embedded |
![]() Data Sheet |
![]() Negotiable |
|
||||
![]() |
![]() STPCC5HEBC |
![]() STMicroelectronics |
![]() Microprocessors (MPU) 133MHz x86 Embedded |
![]() Data Sheet |
![]() Negotiable |
|
||||
![]() |
![]() STPCC5HEBI |
![]() STMicroelectronics |
![]() Microprocessors (MPU) 133MHz x86 Embedded |
![]() Data Sheet |
![]() Negotiable |
|
||||
(China (Mainland))









